2026年04月30日
关注微信
微信关注二维码

扫描二维码
关注微信公众号

手机访问
手机访问二维码

扫二维码访问,或在手机浏览器中输入:
www.cdhao.com

返回
详情
当前位置:成都号 > 每日更新 >兰州HPV疫苗接种单位地址+联系方式

兰州HPV疫苗接种单位地址+联系方式

来源:成都号 2026.03.31 20:10:37 阅读:109次

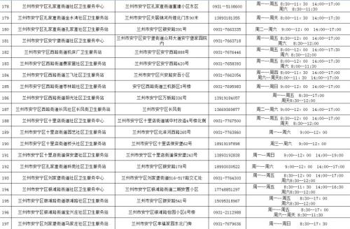
  自2025年11月10日起,人乳头瘤病毒(HPV)疫苗正式纳入国家免疫规划。为方便适龄女童HPV疫苗接种,现将全市可接种HPV疫苗的预防接种单位信息予以公示(具体内容详见附表)。

兰州HPV疫苗接种单位地址+联系方式兰州HPV疫苗接种单位地址+联系方式兰州HPV疫苗接种单位地址+联系方式兰州HPV疫苗接种单位地址+联系方式兰州HPV疫苗接种单位地址+联系方式兰州HPV疫苗接种单位地址+联系方式兰州HPV疫苗接种单位地址+联系方式

兰州HPV疫苗接种单位地址+联系方式

兰州HPV疫苗接种单位地址+联系方式

兰州HPV疫苗接种单位地址+联系方式

兰州HPV疫苗接种单位地址+联系方式

兰州HPV疫苗接种单位地址+联系方式

兰州HPV疫苗接种单位地址+联系方式

兰州HPV疫苗接种单位地址+联系方式

兰州HPV疫苗接种单位地址+联系方式

兰州HPV疫苗接种单位地址+联系方式

兰州HPV疫苗接种单位地址+联系方式


螯合铁
推荐阅读:
微信搜索: 微信搜索【鸿海便民服务】公众号,关注后对话框回复关键词【交通】, 即可获取相关办理信息,如有最新的政策信息我们也会第一时间在此更新。还有更多成都本地办事指南、每日成都热点资讯等你解锁!

责任声明:凡注明“来源:成都号”的文章均由成都号整理,未经许可不得以任何形式转载!如本网内容涉及版权、隐私等权利问题,请相关权利人及时在线反馈给成都号,本网承诺会及时处理。

反馈
内容过时 未解决问题 文章侵权 排版错乱 内容有误 其他错误
19